6月29日-7月4日海口8市域列车接驳公交线路免费坐
为营造市域列车开通的浓厚氛围,培育和鼓励市民绿色出行,进一步提高公交吸引力,海口公交集团从6月29至7月4日,推出免费乘坐市域列车接驳公交体验活动,居时市民可免费乘坐80路、81路等8条市域列车接驳公交线路到达市域列车途经站点,无缝换乘市域列车,切实提升市民交通出行的幸福感和获得感。
据介绍,为提高市域列车站点知晓率和覆盖率,全面实现市域列车与公交车“零对接、零换乘”,响应“绿色交通,低碳出行”号召,海口公交集团特别推出80路、81路、82路、204路、216路、217路、218路、219路等8条新开通接驳公交线路为期6天的免费体验活动,以实际行动践行交通生态文明建设,让更多的人享受到便捷、高效、安全、舒适的公共交通出行服务。
据了解,6月29日至7月4日共6天免费乘车时间,海口公交集团8条新开通接驳公交线路的所有公交车将全部封闭投币箱,关掉刷卡机,7月5日将重新开封并开启刷卡设备电源。
海口公交集团温馨提示:
1、文明礼让乘车,安全顺畅出行。
为保证乘客在免费乘车期间安全顺畅出行,请遵守乘车秩序和规定,不携带宠物及易燃、易爆、有毒等危险品乘车,主动为老、幼、病、残、孕等特殊乘客让座,不熟悉线路的乘客请事先看好线路、站点,及时注意车内报站信息。
2、利用智能系统,掌握公交“身在何处”。
广大市民和游客想要实时了解公交运行位置和到站信息,也可手机下载“椰城市民云”、“海口公交出行”APP或关注“海口公交集团”微信公众号,便可随时随地掌握公交乘坐信息和车辆实时位置。(郭萃 张磊 徐家启)
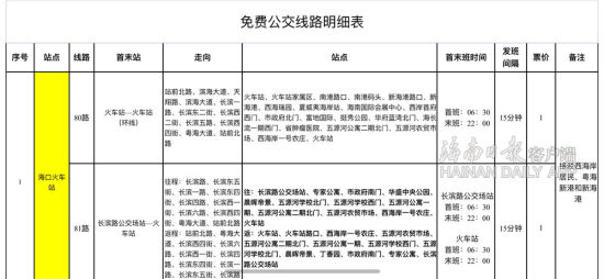
免费公交线路细表:





版权声明:凡注明“来源:中国西藏网”或“中国西藏网文”的所有作品,版权归高原(北京)文化传播有限公司。任何媒体转载、摘编、引用,须注明来源中国西藏网和署著作者名,否则将追究相关法律责任。

中国西藏网微博
中国西藏网微信






